Pebbles

Networked Haptic Wearable for Loved Ones | Wearable
In collaboration with Tracy Li
2024 - Present

Created UX and user story across wearable devices and mobile app.
Built physics based interactive animation for the mobile app.
Wrote embedded C++ firmware & IaC lambdas deployed on AWS.
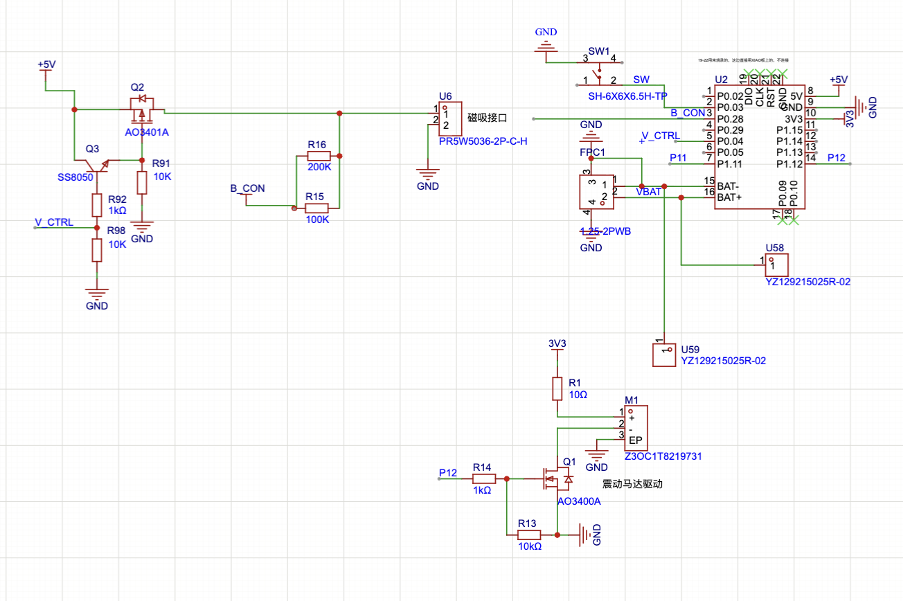
Learned electrical engineering. Iterated initial MVP circuit design into custom nRF52BLE PCB with robust IO. Worked with SMT foundry for rapid prototyping.
Designed & 3D Printed product enclosure

A Pair of pebbles. A squeeze. A buzz. A heartbeat saying “I miss you.”

Adélie penguin and Gentoo penguins are species of penguins that present smooth pebbles used for nest-building to their partner as part of their courtship display. Male Gentoo penguins, who mate for life, will present a female with a stone. If a female is impressed, she too will find a stone, and they will go back and forth collecting the perfect rock collection until a nest is built.

Recently the term has evolved in social media to describe little deeds of love that remind your partner, friends, or family that you're thinking of them, such as sharing memes and tik tok videos, without engaging in a full on conversation.

It seemed to offer an interesting counterpoint to our current paradigm of digital communication – something that's less instead of more, simple, direct, and genuine.

Pebble is a set of two pebble pendants that communicate across vast space and time. When one of them is pressed, the other will generate a quick buzz, like a heartbeat. Pebble helps you say "I love you and I miss you" anytime and anywhere in moments of life.

Pebble proposed an alternative possibility to live with technology and connect through technology. Smartphones demand to be looked at, held, and actively engaged with. They create their own gravitational pull on our attention. Pebble, on the other hand, can be worn, carried, or held effortlessly, yet still maintains a thread of connection to someone we care about.

The communication over long distance is made possible through BLE communication between the ESP32S3 embedded in the pendent and iOS APP and AWS web socket.

App Interaction

Every click creates a acorn that’s accumulated

Every meeting - when two pebbles snap together - collected acorns grow into a tree.

The app is a living garden of your time together.

Tracy Li created the trees.

I created the acorn interactions.

Acorn animation

Hardware Iteration

The circuit design went through many iterations for better user experience (frictionless charging and pairing) and better manufacturability.

With no prior experience with electrical engineering, I had to learn a lot from scratch, quickly.

Previous
Previous

Mind Palace

Next
Next

Memory Lattice